최근 20년간 대기 이산화탄소 농도는 해마다 최고 기록을 경신해왔다. 이는 인간 활동에 따른 탄소 배출량만 따진 게 아니라 육상과 해양에서 탄소를 흡수한 탄소 저감 효과를 반영한 수치다. 따라서 탄소 중립 실현을 위해서는 투명한 배출량 보고는 물론 그것을 제대로 평가할 기술 개발이 필요하다는 것을 알 수 있다. 결국 탄소 저장고인 대기·해양·지면 사이의 탄소 순환 메커니즘을 이해하고 대기 관측에서 얻은 탄소 농도의 변화를 파악할 진단 시스템이 있어야 한다.
과학기술정보통신부가 주최하고 한국연구재단과 서울경제신문이 공동 주관하는 ‘이달의 과학기술인상’ 12월상을 받은 정수종(46) 서울대 환경대학원 교수는 지구의 탄소 순환을 진단할 시스템을 개발해 탄소 중립 정책 수립의 과학적 근거를 마련한 공을 인정받았다.
정 교수와 연구팀은 인공위성 관측, 지상 관측, 육상 생태계 모델, 빅데이터 모델, 해양 물리 모델, 대기 수송 모형 등의 관측·모델 통합 시스템 구축, 전 지구 규모의 탄소 순환 현황을 모사했다. 또 관측 자료에 기반한 지구 탄소 순환 진단 기술을 통해 지구 시스템에 있는 다양한 구성 요소의 역할을 정량적으로 밝혔다. 즉 어느 지역, 어느 국가에서 탄소 배출이 많이 일어나는지, 역으로 어느 지역에서 탄소 흡수 능력이 떨어지는지를 과학적으로 진단하는 것이다.
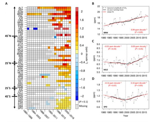
정 교수 연구팀은 이산화탄소의 지역별 변화 추이를 파악해 남반구 해양 탄소 순환의 변화가 전 지구 대기 이산화탄소 농도의 계절 변동성에 큰 영향을 미치고 있는 사실을 밝혀냈다. 해마다 지구의 온실가스 농도가 증가하지만 북반구는 여름철에 감소하고 가을이 되면 다시 증가한다. 따라서 해양에서 직접 측정한 탄소 교환량 자료가 없더라도 대기의 탄소 변동성을 활용해 해양의 역할을 역추적할 수 있을 것으로 보고 접근한 게 맞아떨어진 것이다. 정 교수는 “남극에서 북극까지 골고루 분포한 측정소 중 특이하게 남반구 고위도 측정 지점들에서 최근 들어 계절성이 강해진 것을 발견했다”며 “이는 최근 남반구 해양에 알 수 없는 변화가 발생했고 이러한 변화가 대기의 이산화탄소 계절성 변화에 포착된 것”이라고 설명했다. 연구팀은 다양한 실험을 통해 남반구 해양 산성화로 인해 해양이 흡수한 대기 중 탄소가 빠르게 다시 대기로 빠져나가는 악순환을 발견했다. 남반구 해양의 산성화 문제는 이미 많은 과학자가 지적했지만 그 부작용이 탄소 순환을 바꾸고 대기의 이산화탄소 변동성에까지 영향을 끼친다는 것은 알지 못했다.
정 교수는 “이번 연구는 전 지구 이산화탄소의 배출과 흡수를 추적할 수 있는 시스템을 개발해 대기 중 이산화탄소 농도 변화의 원인을 파악하는 방법을 제시한 데 의의가 있다”며 “앞으로 탄소 순환의 정확한 메커니즘을 밝혀 과학적 사실에 근거한 올바른 탄소 중립 정책 수립에 기여할 수 있도록 노력하겠다”고 밝혔다.
고광본 선임기자 kbgo@sedaily.com
[ⓒ 서울경제, 무단 전재 및 재배포 금지]































































