코로나19 바이러스 전자현미경 이미지 |
(서울=연합뉴스) 윤종석 장재은 기자 = 신종 코로나바이러스 감염증(코로나19)을 일으키는 변이 바이러스가 프랑스 남부에서 새로 발견됐다.
얼마나 위험한지 확인되지 않았으나 오미크론 변이처럼 많은 돌연변이를 지니고 있어 3일(현지시간) 다수 외신들이 경계심을 드러내고 있다.
프랑스 마르세유 IHU 지중해 감염연구센터 연구진은 의학 연구결과를 미리 공개하는 인터넷 사이트 '메드아카이브'(MedRxiv)에 지난달 29일 게재한 논문에서 이 변이를 소개했다.
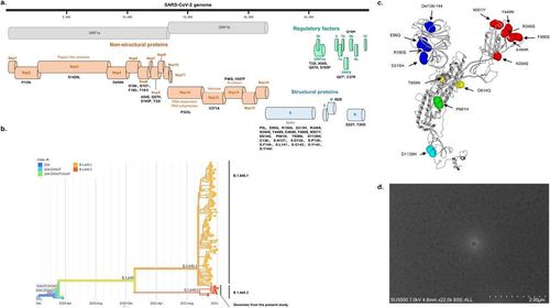
연구진은 'B.1.640.2'로 명명한 이 변이가 돌연변이 46개, 유전자 결핍 37개를 갖고 있다고 분석했다.
많은 돌연변이로 인해 이 변이는 오미크론처럼 다른 변이보다 백신에 더 잘 견디고 전염력도 높을 수 있다는 우려가 제기된다.
특히 논문에는 새 변이가 백신에 더 강한 저항력을 갖도록 하는 것으로 추정되는 E484K 돌연변이, 전염력을 높이는 것으로 파악되는 N501Y 돌연변이를 갖고 있다고 기재돼있다.
외신들은 이 변이가 현재 프랑스에서 우세종인 오미크론을 밀어내고 확산세를 키울지는 미지수라고 보도하고 있다.
신종 코로나바이러스도 다른 바이러스와 마찬가지로 항상 수많은 변이가 존재하지만 모두 델타나 오미크론 변이처럼 위험한 것은 아니다.
프랑스 연구진이 확인한 새변이 B.1.640.2 |
새로 발견된 B.1.640.2는 아직 프랑스 밖에서 발견된 적이 없으며 급속한 확산과 같은 정황은 감지되지 않고 있다.
세계보건기구(WHO)는 위험성이 큰 변이를 우려변이로 지정하고 오미크론 변이처럼 이름을 붙여 집중적으로 관리한다.
남아프리카에서 처음 발견된 오미크론 변이는 돌연변이를 50개 정도 지니고 있으며 강한 전염력을 갖춘 데다가 기존 백신으로 형성되는 항체를 상당 부분 무력화하는 것으로 확인되고 있다.
IHU 지중해감염연구센터 연구진은 새 변이 감염이 처음으로 확인된 환자가 진단 사흘 전 아프리카 카메룬에 다녀왔다고 밝혔다.
그 때문에 이번 변이도 진원이 아프리카일 것으로 추정된다.
논문은 새 변이가 민주콩고에서 작년 9월 발견된 변이인 B.1.640과 계통학적으로 가깝다고 설명했다.
최초 감염자는 백신 접종자였으며 확진 전에 가벼운 호흡기 증세를 보였다고 연구진은 밝혔다.
논문에 따르면 프랑스 마르세유 근처에 거주하는 12명 정도가 이 변이에 감염된 것으로 지금까지 파악됐다.
새 변이를 발견한 연구진은 코로나19 팬데믹(감염병의 세계적 대유행) 초기부터 변이를 분석을 해왔다.
연구진은 "신종 코로나바이러스(SARS-CoV-2) 변이는 특히 백신으로 유도되는 면역력을 회피할 위험과 관련해 바이러스학, 전염병학, 임상학적으로 중대한 우려가 됐다"고 연구 취지를 밝혔다.
그러면서 "이번 발견은 코로나19 바이러스 변이의 출현이 예측불가능하고 변이 확산을 제어하는 것이 얼마나 힘든 일인지 보여준다"고 강조했다.
이번 변이를 소개한 연구결과는 아직 동료 평가를 거치지 않았다.
프랑스서 '돌연변이 46개' 코로나19 새 변이 바이러스 발견 |
banana@yna.co.kr
jangje@yna.co.kr
<저작권자(c) 연합뉴스, 무단 전재-재배포 금지>































































